《报告》全面总结 2021年以来数字乡村发展取得的新进展新成效,涵盖乡村数字基础设施、智慧农业、乡村新业态新模式、乡村数字化治理、乡村网络文化、乡村数字惠民服务、智慧绿色乡村、数字乡村发展环境等8个方面内容,并试行评价各地区数字乡村发展水平,为数字乡村建设推动者、实践者和研究者提供参考。
总体上看,近年来乡村数字基础设施建设加快推进,截至2022年底,5G网络覆盖所有县城城区,实现“村村通宽带”“县县通5G”。乡村新业态新模式不断涌现,农村电商继续保持乡村数字经济“领头羊”地位,2022年全国农村网络零售额达2.17万亿元。
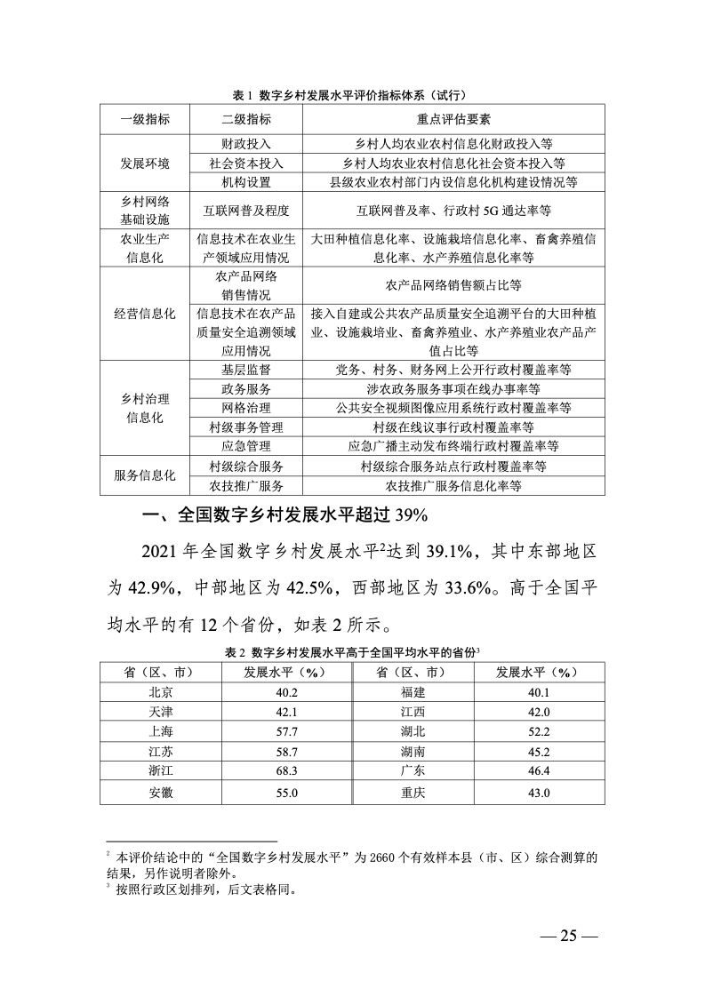
从2022年试行开展的数字乡村发展水平评价结果看,智慧农业建设快速起步,农业生产信息化率提升至25.4%;乡村数字化治理效能持续提升,全国六类涉农政务服务事项综合在线办事率达68.2%;数字惠民服务扎实推进,利用信息化手段开展服务的村级综合服务站点增至48.3万个,行政村覆盖率达到86.0%。











































农业农村部:中国数字乡村发展报告(2022 年)
创建时间:2023-03-13 08:53
-
ꁸ 回到顶部
-
ꂅ 0571-86699156
-
ꁗ QQ客服
-
ꀥ 扫码关注公众号

